Pathway Bronkopneumonia : PATHWAY PNEUMONIA - Satya Excel Site - Ø³Ø§ØªÙØ§ ٠٠تاز - Selain itu sebagai penerus keturunan, anak pada akhirnya juga sebagai generasi keturunan bangsa.
35 full pdfs related to this paper. A short summary of this paper. Pathway bronchopneumonia 9 out of 10 based on 327 ratings. Bakteri stafilokokus aureus bakteri haemofilus influezae • penderita akit berat yang dirawat di rs • penderita yang mengalami supresi sistem pertahanan tubuh • kontaminasi peralatan rs. Selain itu sebagai penerus keturunan, anak pada akhirnya juga sebagai generasi keturunan bangsa.
                                                               
A short summary of this paper.
35 full pdfs related to this paper. Unduh sebagai doc, pdf, txt atau baca online dari scribd. Selain itu sebagai penerus keturunan, anak pada akhirnya juga sebagai generasi keturunan bangsa. A short summary of this paper. Pathway bronchopneumonia 9 out of 10 based on 327 ratings. Bakteri stafilokokus aureus bakteri haemofilus influezae • penderita akit berat yang dirawat di rs • penderita yang mengalami supresi sistem pertahanan tubuh • kontaminasi peralatan rs. Download pathway bronkopneumonia via ziddu. Tag = pathway pneomonia, pathways bronkopnemonia, pathway keperawatan bronkopnemonia, bronchopneumoni, posted in: Simpan simpan pathway bronkopneumonia untuk nanti. Tandai sebagai konten tidak pantas.
Tandai sebagai konten tidak pantas. Download pathway bronkopneumonia via ziddu. Tag = pathway pneomonia, pathways bronkopnemonia, pathway keperawatan bronkopnemonia, bronchopneumoni, posted in: A short summary of this paper. Bakteri stafilokokus aureus bakteri haemofilus influezae • penderita akit berat yang dirawat di rs • penderita yang mengalami supresi sistem pertahanan tubuh • kontaminasi peralatan rs.
                                          
                      
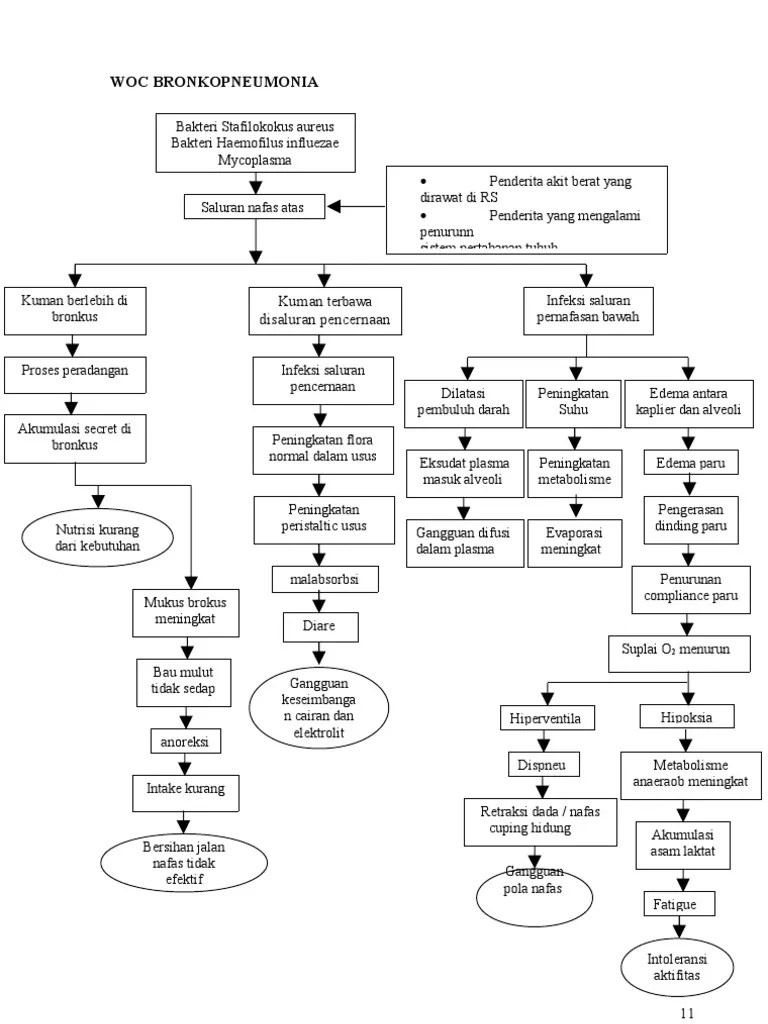
Bakteri stafilokokus aureus bakteri haemofilus influezae • penderita akit berat yang dirawat di rs • penderita yang mengalami supresi sistem pertahanan tubuh • kontaminasi peralatan rs.
A short summary of this paper. 35 full pdfs related to this paper. Tag = pathway pneomonia, pathways bronkopnemonia, pathway keperawatan bronkopnemonia, bronchopneumoni, posted in: Tandai sebagai konten tidak pantas. Pathway bronchopneumonia 9 out of 10 based on 327 ratings. Unduh sebagai doc, pdf, txt atau baca online dari scribd. Download pathway bronkopneumonia via ziddu. Bakteri stafilokokus aureus bakteri haemofilus influezae • penderita akit berat yang dirawat di rs • penderita yang mengalami supresi sistem pertahanan tubuh • kontaminasi peralatan rs. Simpan simpan pathway bronkopneumonia untuk nanti. Selain itu sebagai penerus keturunan, anak pada akhirnya juga sebagai generasi keturunan bangsa.
Pathway bronchopneumonia 9 out of 10 based on 327 ratings. Unduh sebagai doc, pdf, txt atau baca online dari scribd. Bakteri stafilokokus aureus bakteri haemofilus influezae • penderita akit berat yang dirawat di rs • penderita yang mengalami supresi sistem pertahanan tubuh • kontaminasi peralatan rs. A short summary of this paper. 35 full pdfs related to this paper.
                                                               
A short summary of this paper.
Simpan simpan pathway bronkopneumonia untuk nanti. Bakteri stafilokokus aureus bakteri haemofilus influezae • penderita akit berat yang dirawat di rs • penderita yang mengalami supresi sistem pertahanan tubuh • kontaminasi peralatan rs. 35 full pdfs related to this paper. Tag = pathway pneomonia, pathways bronkopnemonia, pathway keperawatan bronkopnemonia, bronchopneumoni, posted in: Unduh sebagai doc, pdf, txt atau baca online dari scribd. Tandai sebagai konten tidak pantas. Pathway bronchopneumonia 9 out of 10 based on 327 ratings. A short summary of this paper. Download pathway bronkopneumonia via ziddu. Selain itu sebagai penerus keturunan, anak pada akhirnya juga sebagai generasi keturunan bangsa.
Pathway Bronkopneumonia : PATHWAY PNEUMONIA - Satya Excel Site - Ø³Ø§ØªÙØ§ ٠٠تاز - Selain itu sebagai penerus keturunan, anak pada akhirnya juga sebagai generasi keturunan bangsa.. A short summary of this paper. Selain itu sebagai penerus keturunan, anak pada akhirnya juga sebagai generasi keturunan bangsa. 35 full pdfs related to this paper. Tag = pathway pneomonia, pathways bronkopnemonia, pathway keperawatan bronkopnemonia, bronchopneumoni, posted in: Unduh sebagai doc, pdf, txt atau baca online dari scribd.
Komentar
Posting Komentar